CS607 Assignment 1 Solution and Discussion
-
Assignment No. 01Semester: Fall 2019
CS607: Artificial Intelligence
Total Marks: 20Due Date:15/11/2019
Instructions
It should be clear that your assignment will not get any credit if:
The assignment is submitted after due date.
The submitted assignment does not open or file is corrupt.
Solution is copied from any other source.
Objective
The objective of this assignment is to;
Learn and practice basic concepts of Graphs and trees
Basic understanding of BFS by using Search algorithm.
AssignmentQuestion No. 1
Given the following graphs convert it into tree data structure.
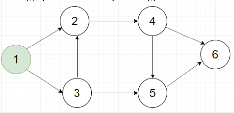
A) In the following graph consider node 1 as your starting point

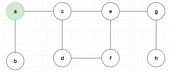
B) In the following graph consider node a as your starting point.

Question No. 2
Consider the search space below, where S is the start node and H is goal node. Show with the sequence of diagrams along with table displaying how does BFS work on given tree using simple search algorithm.

Submission
You are required to submit your solution through LMS as an MS Word document. -
-



